日前,教育部2019年第一批产学合作协同育人项目立项名单公布,我校共8个项目入选,其中william威廉中文官网入选项目数量为7个,在全校各院中位居第一。
教育部产学合作协同育人项目,是国家为了本科人才培养质量,深化产教融合、校企合作,教育部高等教育司组织有关企业支持高校共同开展产学合作协同育人的项目。由企业与高校联合进行教学内容和课程体系改革、师资培训以及实践环境的建设,合作建设联合实训室、实践基地,提升学校专业实践环境,共同开发有关的教学资源,提升学校实践教学水平。
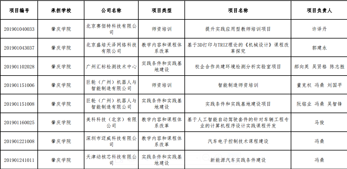
经积极宣传动员,精心组织,我院本次共获批项目7项,数创历年新高。我院教师团队结合教育部产学研项目申报指南进行了分析研判,结合教学教改需求广泛联系产业线。项目申请类型主要涉及教学内容与课程体系改革、实践条件和实践基地建设、师资培训三个方面。其中有三个项目是由我院新引进的专任教师所承担负责的,年轻的新生力量也为我院创造了佳绩。
此次教育部产学合作协同育人项目的获批,对william威廉中文官网引领和深化学校教学改革,进一步推进校企合作协同育人工作的开展有着积极的意义。我院也将按照教育部高等教育司的要求,加强对项目的指导和管理,积极与相关企业加强联系,按照要求认真组织实施立项项目,保证项目顺利实施。
2019年第一批william威廉中文官网产学合作协同育人项目立项名单:
