2020年,教育部发布了《高等学校课程思政建设指导纲要》,肇庆学院随即启动了课程思政示范建设。机械系教学团队根据学校和学院的课程思政示范建设要求,突出立德树人根本任务,结合专业特色和教学特点选择了“机械设计”和“机械CAD技术实践”作为课程思政的重点改革课程,并制定了具体的实施方案。接下来,我们将简要介绍机械设计课程思政改革的具体实施情况。
1.“机械设计”课程思政改革的目标及实施原则
“机械设计”的课程思政目标是引导学生树立专业学习的使命感,并认识到在专业学习过程中需承担国家与社会两个层面的责任。为此,要把思政教育和专业教育有效融合,应遵循以下原则:
(1)融合:将思政教育的切入点与专业教育知识点紧密结合,使学生在接受专业教学的同时自然地接受思政教育;
(2)拓展:思政教育内容不仅能带动专业知识学习,还能拓展学生的专业知识面;
(3)多样化:采用现代教育信息化手段,结合数据资料、图片、视频等素材,通过教师引导、小组讨论、课后思考等多种形式开展思政教育。
2.“机械设计”实施课程思政改革的具体方法
(1) 思政素材的挖掘
“机械设计”的课程思政目标是培养学生的国家和社会层面的专业责任感。为此,我们结合了“机械设计”的核心知识,选择了如“大国重器”、“超级工程”、“大国工匠”和“机械时代”等与课程高度相关的纪录片作为思政教育的素材。此外,根据教学内容的需要,教师还会融入其他视频、图片和数据资料,以丰富思政教育的内容。
(2)思政元素的融合与思政体系的构建
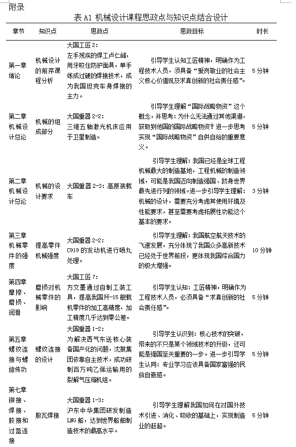
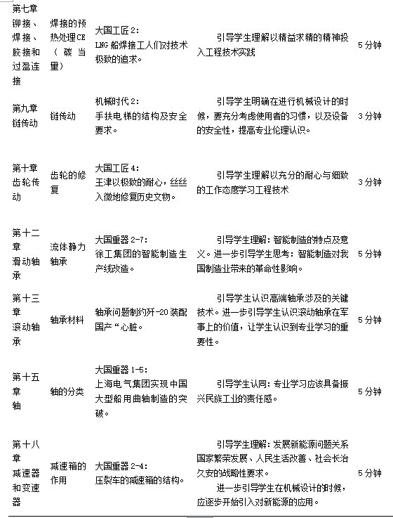
在设计思政课程体系时,应以教学目标为核心,结合各章节的专业教育知识点和思政素材。将思政任务分解并合理地融入整个课程的教学过程,使每次的思政任务既独立又关联,以构建完整的课程思政知识体系。“机械设计”课程中思政元素与专业教育知识点的结合设计如下表所示。


(3) 思政教学的实施步骤
由于学生缺乏工程实践经验、知识面较窄、分析能力较薄弱,以及对纪录片所表达的思政含义理解不深,课程并未采用单一的视频展播形式进行思政教育。相反,我们采取了问题导向、视频展播、教师引导、小组讨论和课后思考等多种教学形式相结合的实施步骤,以完成课程的思政教学任务。例如,在讲授“第二章 机械设计总论”专业知识点“机械的组成”时,我们进行了如下表所示的融合教学设计。

3.“机械设计”实施课程思政改革的成效
学院机械系教学团队的骨干教师彭晓君老师一直深入研究探讨课程思政教学改革,为该团队取得了多项教学改革成果:
(1) “机械设计第十三章滚动轴承”入选2021广东省本科高校课程思政示范课堂项目(2) “机械CAD技术实践”课程获2022年度广东省本科高校在线开放课程指导委员会研究课题立项
(8)“机械设计”参评肇庆学院一流本科课程
william威廉中文官网已全面推进课程思政教育教学改革,坚持知识传授、能力培养与价值引领相结合,达到育人和育才相统一,为制造强国建设培养更多能担重任的大国工匠和卓越工程师,推动立德树人根本任务落地见效。
文字提供:彭晓君
编辑:张娜
排版:张娜
初审:邓梅权
复审:李剑英
终审:田华