01
赛程回顾
3月7日-12日
肇庆学院第十七届“挑战杯”
大学生课外学术科技作品竞赛
终审决赛举行
经评审委员会评定 william威廉中文官网参赛作品获
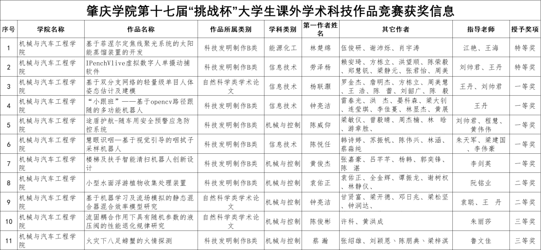
特等奖2项、一等奖5项、二等奖2项、三等奖2项
以团体总分第一捧得“挑战杯”荣誉称号
这也是我院连续第三年获此殊荣



02
获奖名单

总结动员
3月14日,我院快速响应备赛要求,学院党委副书记王非以及入围第十七届“挑战杯”省赛的项目组指导老师参加会议,王非副书记首先肯定本次挑战杯校赛取得的优异成绩,并对接下来的备赛工作进行动员,要求参加省赛队伍在接下来不到半个月时间克服困难,学院也将尽全力做好后勤保障工作,全力推进各项目顺利备赛。

04
赛后采访
让我们走近特等奖团队
倾听他们一路来的竞赛学术心路历程

基于菲涅尔定焦线聚光系统的太阳能蒸馏装置的开发
项目负责人林楚绵:青春的激情、奋斗的经历以及实打实的挑战是我们本次比赛最大的收获。从作品的制作到实验测试,经历了院赛再到校决赛,这不仅仅是一件作品日臻完善的过程,更是我们心路历程的最好见证。"挑战杯"一路走来的坎坷,心中充满感激,脑海中铭刻着"志存高远,脚踏实地"的古训,我们对前路充满信心。

IPenchVlive虚拟数字人单摄动捕软件
项目负责人劳泽扬:参加挑战杯校赛是我人生中一次十分难得的经历,非常荣幸能够代表学校参加这次比赛。在这个过程中,不仅学习专业以外的多知识和技能,锻炼了自己的创新能力,也提高了自己的团队协作和沟通能力。更重要的是,这次比赛让我深刻认识到创新的重要性,只有不断地追求创新和进步,才能不断前行。接下来冲刺省赛,我们也会更加努力,继续学习和创新,希望能为学校争取更好的成绩。
机会是留给有准备的人
挑战杯是提升自我的最佳渠道
校赛的舞台暂且落幕
省赛的挑战即将擂起战鼓
再次恭喜获奖队伍
我们省赛再见!
编辑:陈家泓
初审:刘帅君
终审:王 非